• 0571-86732222

行业焦点 文章详情
在哈萨克斯坦开展投资合作应办理的相关手续
3691
93
导读:本文主要介绍了在哈萨克斯坦投资注册企业需要办理的手续、承揽工程项目的程序、如何申请专利和注册商标、企业在哈萨克斯坦报税的相关手续等方面的内容



4.1 在哈萨克斯坦投资注册企业需要办理的手续


4.1.1 设立企业的形式 


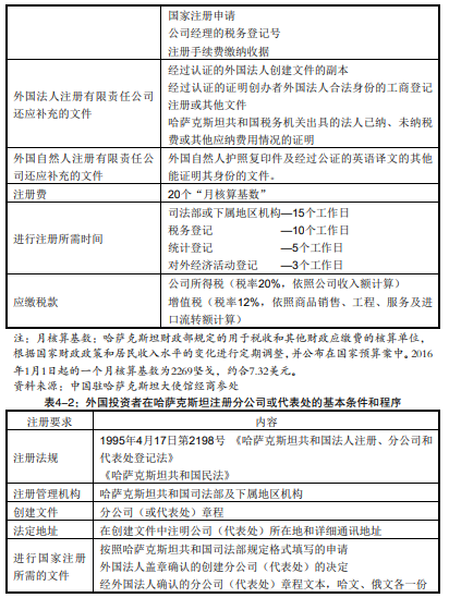
到哈萨克斯坦投资或经商的外国法人或公民可根据需要办理三种形 式的注册:哈萨克斯坦法人实体、外国公司的分公司、代表处。在哈萨克 斯坦有许多专门提供注册服务的公司,可以给投资者提供咨询并根据投资 者的要求办理注册手续。 中译本链接: kz.mofcom.gov.cn/aarticle/ztdy/201104/20110407478538.html 


4.1.2 注册企业的受理机构 


哈萨克斯坦国内各地受司法部委托的“居民服务中心”或主管机关负 责审核登记文件,出具证明及决定是否颁发登记注册证。


 4.1.3 注册企业的主要程序


拟在哈萨克斯坦登记注册公司或代表处的中国法人或自然人,有关文件须到哈萨克斯坦驻华使馆进行认证。到哈萨克斯坦后最好委托当地律师 或律师事务所到哈司法部门登记注册。在登记注册公司手续齐备后,可到TRODAT-Казахстан公司办理刻章手续。 


联系方式如下: 

公司名称:TRODAT-Казахстан公司 

地址:г. Алматы, ул. Аль-Фараби, 19«Нурлы-Тау», 1Б, офис 201 

集团部: 

电话:007 (727) 261 69 09 007 (727) 258 13 05 

批发部: 电话:007 (727) 311 01 08 007 (727) 311 01 09 007 (727) 311 03 35

 集团部: 电邮:maket@trodat.kz 

批发部: 电邮:opt@trodat.kz 

公司电邮: info@trodat.kz 


4.2 承揽工程项目的程序


4.2.1 获取信息 


在哈萨克斯坦所有大型采购、建设项目均需通过招标程序。招标信息 可 登 录 政 府 各 部 门 网 站 、 政 府 采 购 网 ( goszakup.gov.kz ; 87 哈萨克斯坦 goszakup.gov.kz/index.php?lang=rus)、政府主办的“电子商务中心” 网站(www.ecc.kz;www.ecc.kz/ru; www.tender.kz),以及各大企业 集团网站等查询。 


4.2.2 招标投标 


【招标程序】对投标申请进行法律和技术资格审核(3天时间);根 据招标文件进行投标;评委对标书进行评标(不超过7天)。 


【评标程序】审查投标文件是否与标书要求相符;评议投标报价和付 款条件;交货期的规定;工程保证期的评审;技术服务中心的保证情况。 评标委员会有权不发布任何有关评标事宜的信息,并有权以书面方式通知 投标人关于更改和延迟开标、评标的日期。 


【投标人提供投标文件清单】章程、法人国家登记证明、统计卡、增 值税缴纳证明、银行保函、当年财务收支平衡表、配套设备生产商支持函、 授权书。


 4.2.3 许可手续 


许可证由建筑领域的授权机关“国家或地区建筑委员会”发放,申请 人向授权机关提供从事项目所需全部文件及许可证手续后,许可证发放单 位在1个月内做出是否签发许可证的决定。 建筑工程项目结束(技术不复杂的项目除外)需要通过国家验收委员 会的验收。国家验收委员会的验收结果报告是国家登记项目投产财产证明 的基础文件。 


【所需文件】非侨民外国公司在哈萨克斯坦办理从事建筑工程业务施 工许可证所需文件清单: 

(1)根据合同实际工作量、具体项目和金额向哈萨克斯坦政府指定 部门提交申请: 

(2)具体项目的设计和建设合同(复印件); 

(3)译成哈文、俄文并公证的企业创办文件; 

(4)译成哈文、俄文并公证的企业执照和资质; 

(5)译成哈文、俄文并公证的法人在哈境内的分公司或代表处章程 条例,以及分公司或代表处领导的授权书; 

(6)分公司或代表处在哈司法机关的注册文件(公证件); 

(7)法人税务登记编号(公证件); 

(8)分公司或代表处在统计机关的国家注册证明(公证件); 

(9)在建工程领域许可证所要求的具体项目申请清单; 

(10)法人生产技术基地资料(租赁合同或不动产使用国家注册证 88 哈萨克斯坦 明); 

(11)专家情况或其聘用可能(毕业证书公证件); 

(12)内部生产质量控制体系资料; 

(13)哈萨克斯坦技术监督局的评估结论; 

(14)哈萨克斯坦国家紧急状态委员会的评估结论; 

(15)哈萨克斯坦国家环境保护部门的评估结论; 

(16)哈萨克斯坦国家卫生检疫部门的评估结论; 

(17)哈萨克斯坦国家消防部门的评估结论; 

(18)哈萨克斯坦国家无损检测试验的许可; 

(19)2至3个较大业主所做工程竣工评语; 

(20)公司经营简介; 

(21)代表公司办理证件的全权代表授权书。


4.3 如何申请专利和注册商标


4.3.1 申请专利 


哈萨克斯坦实行专利公开检验制度。根据这一制度对发明和工业样品 发放两种类型的保护许可证书:最初按公开体系,即初步专利证书。之后, 申请人如果愿意继续保护该项目,就应该申请进行实质性评估,授权机关 根据其评估结果决定是否发放专利证书。 


对实用新型和育种成果直接发放专利证书。这些保护证件权能范围和 性质是证明申请人的优先权、具体自然人发明权以及被保护项目业主的使用特权。专利注册可到知识产权事务所进行登记,程序同商标注册。


知识产权事务所联系方式: 

邮编:Алматы, 050000 

地址:ул. Казыбек би 65, офис 403 

电话:007-727-2727709, 007-727-2611847 

传真:007-727-2503538 

电邮:tagberg@asdc.kz 

网址:www.intellectual.kz 


4.3.2 注册商标 


按照哈国有关法律,哈知识产权局通常不直接受理外国人的商标注册 申请,外国申请人需首先向当地知识产权事务所办理相关手续,凭借事务 所出具的证明方可到阿斯塔纳知识产权局办理注册手续。办理商标注册登记需12个月,注册费用为300-350美元。办理注册机 构为哈知识产权保护局。地址:哈萨克斯坦阿斯塔纳市奥伦堡街内阁大楼 8号楼18单元(г. Астана, ул. Орынбор, Дом Министерств, д. 8, подъезд №18, 邮编:010000,

电话:007-7172-502575,

传真: 007-7172-502566,

电邮:kazpatent@ kazpatent.kz)。 

提交注册申请时需提供必要的文件和已纳税证明,之后,要经过注册 机关对注册产品进行两个月的初验。关于注册的具体事宜可登陆哈萨克斯 坦司法部知识产权局网站进行了解,网址:www.kazpatent.kz;知识产权 局在阿拉木图设有分部,地址:ул. братьев Абдуллиных, 6 между Пастера и Гоголя。 


4.4 企业在哈萨克斯坦报税的相关手续


 4.4.1 报税时间


 所有在哈萨克斯坦从事经营活动的哈萨克斯坦法人和外国法人都应 该在税务机关进行税务登记。对未登记和逃税者将处以罚款。纳税人有侨 民和非侨民之分。 哈萨克斯坦采用按季度缴纳方式(简易交税法),缴纳时间为不晚于 下一个交税期前一个月的20日,缴税地点为当地税务机关。


 4.4.2 报税渠道 


企业报税可以由本企业的会计出面,也可以委托会计师事务所。


 4.4.3 报税手续 


【报税手续】包括:

(1)税务报单应当由纳税人、纳税代理人或其代表按照哈萨克斯坦国家授权机关依据本法规定的顺序和形式独立编制。 

(2)税务报单应当以纸载体和/或电子载体且使用哈萨克语或俄语编 制。在使用电子载体编制税务报表时,纳税人、纳税代理人应当按照税务 机关的要求,递交该文件的纸载体副本。 

(3)纸载体的税务报单应当由纳税人、纳税代理人(领导人和总会 计师)签字并加盖纳税人、纳税代理人的印章。电子载体的税务报单应当 由纳税人的电子数字签名证明无误。自然纳税人不在场或无行为能力的, 税务报单应当由其代表签字并证明无误。 

(4)在编制税务报单方面提供服务的纳税人、纳税代理人代表必须 在税务报单上签字、加盖印章并标明其自身的纳税人注册编号。 

(5)纳税人、税务代理人(包括其代表)编制税务报单时,纳税人、 税务代理人应当对税务报单当中所载数据的可靠性负责。 (6)纳税人、税务代理人应当依据本法规定的顺序和期限,向有关 税务机关递交税务报单。 

(7)在纳税人(法人)重组、解散时,自纳税期开始至重组或解散 结束,每个被重组、解散的纳税人均应当依据相应的分割、清算和交接平 衡表编制单独的税务报单。该报告应当自重组或解散决议作出之日起15个 工作日内递交税务机关。 

(8)纳税人、纳税代理人有权按照下列方式选择递交税务报单:一 是直接送达;二是使用通知挂号信邮寄;三是按照国家授权机关的有关规 定,在对信息进行处理之后,使用电子邮件递交。 

(9)向税务机关递交税务报单的日期为税务机关接收文件的日期或 通知关于通过电子邮件送达文件的日期。于本法规定的最后期限日24时之前交付给邮政机构或其他通信机构的税务报单,根据邮政机构或其他通信 机构加盖的时间和日期戳记,该报告视为已如期递交。


 4.4.4 报税资料 


目前税务报表有两种形式,一种是彩色的,一种是黑白的。使用纸质 税务报表必须选用有条纹码标识的单据。 纳税人(或税务代理)可自行选择纸质或网上报税方式,需要提交三 种文件: 


【税务报表】包括3项内容: (1)税务申报单; (2)结算单; (3)结算单附件(如缴纳养老金、社保及其他应扣款项单据等)。 

纳税申请】具体分为以下37种: (1)文件审查; (2)经营活动终止; (3)纳税人(税务代理)撤回税务报表; (4)延期提交税务报表; (5)暂停(延期、恢复)提交税务报表; (6)自预算中返还已缴纳收入税或根据国际避免双重征税公约返还 银行特定储蓄存款; (7)获取纳税居民证明; (8)获取在哈萨克斯坦所得收入及扣税(纳税)证明; (9)营业执照载明适用的特种税制; (10)终止营业执照载明适用的特种税制; 91 哈萨克斯坦 (11)简化申报单载明适用的特种税制; (12)终止简化申报单载明适用的特种税制; (13)农户或农场主适用的特种税制; (14)终止农户或农场主适用的特种税制; (15)法人——农产品、水产品(渔业)生产企业及农业消费合作社 适用的特种税制; (16)终止法人——农产品、水产品(渔业)生产企业及农业消费合 作社适用的特种税制; (17)提出注册登记; (18)撤销注册登记; (19)个体经营户、私营公证处、个体执法人及律师注册登记; (20)增值税注册登记; (21)电子(网络)纳税人注册登记; (22)作为汽油(航空汽油除外)和柴油生产及其批发和零售纳税人 注册登记; (23)作为烟草制品生产及(或)批发纳税人注册登记; (24)作为酒精及(或)酒类产品生产、批发及(或)零售纳税人注 册登记; (25)作为赌博业纳税人注册登记; (26)作为提供无中彩游戏机、游戏用个人电脑、游戏槽、卡丁车、 台球桌使用服务纳税人注册登记; (27)增值税超出部分返还; (28)已缴纳凭补贴资金所获商品、工程及服务增值税返还; (29)为了获得有无欠税、欠养老金及社保的信息; (30)为了获得记名帐户履行纳税义务结算状况回单; (31)税、其他应付款、关税、违约金及罚款入帐(或)返还; (32)提出在税务机关登记收款机; (33)撤销收款机登记; (34)履行收款机使用过程中出现的义务; (35)收款机型号纳入国家登记; (36)作为抽彩活动及销售彩票纳税人注册登记; (37)作为应纳税商品生产、组装(配套)纳税人注册登记。 


【税务登记证】内容包括: (1)登记证号; (2)纳税人(税务代理)识别码; (3)登记证有效期; (4)登记证编制责任人姓名。


4.5如何办理赴哈萨克斯坦的工作准证


4.5.1 主管部门 


凡在哈萨克斯坦工作的外国人都必须有“工作许可证”(外交机构除 外)。外国劳务配额制度是哈法律明文规定的,并由各个州的劳动与社会 保障局具体负责执行,哈萨克斯坦劳动与社会保障部为国家主管部门。


 4.5.2 工作许可制度 


【劳务许可】哈萨克斯坦有关法律规定,每一位进入哈萨克斯坦工作 的外国公民都必须获得当地劳务许可,“进入哈萨克斯坦从事劳务活动的 外国人和无国籍人士如未获得主管机关颁发的许可证,且两国间未签订其 他解决程序协议,可将其驱逐。” 


【劳务配额】哈萨克斯坦政府根据本国人力资源储备状况每年发布引进外国劳务配额。目前,“俄罗斯、白俄罗斯、哈萨克斯坦关税同盟”内 部劳动力已无需配额可以自由流动。 


【无需办理劳务许可人员】外国公司的负责人,外国公司代表处和子 公司的负责人;来哈短期出差人员,连续停留时间不得超过45个日历天; 与哈萨克斯坦签订有5000万美元以上的投资合同的外国公司负责人;在哈 萨克斯坦经济优先领域进行投资活动并与国家授权机关签订投资合同的 外国法人代表;外国银行和保险公司的负责人;在哈萨克斯坦注册的外交、 国际组织和领事代表处的工作人员;来哈从事人道与慈善援助人员;在哈 萨克斯坦注册的外国传媒代表;外国组织的海洋、河船的全体乘务人员和 航空机组人员,铁路和交通乘务人员;演员和运动员;持有哈萨克斯坦居 住身份证者;难民或在哈萨克斯坦获得政治避难者。


 4.5.3 申请程序 


为首先解决哈萨克斯坦本国居民就业需要,本国居民无相应专业或无 人应聘的,可从国外引进。 寻找当地工人:向就业中心提交职位空缺资料;在劳动部的网站资料 库中寻找所需专业工人。 


【所需提交文件】雇主向当地就业主管部门提交附带以下文件的引进 劳务申请: 

(1)上一年及当年所颁发许可证到期时特别条款履行信息。 

(2)拟引进外国劳务人员个人信息,须写明姓名(用拉丁字母)、 出生日期、国籍、护照(证明身份的证件)编号及颁发机关和日期、常驻 国、离境国、文化水平、专业名称、符合哈萨克斯坦共和国采用的《领导、专家及其他工作人员技能资格指南》、《单位领导、专家及其他工作人员 职务标准技能评定》、《工人工种及职业技能工资统一指南》、《工人技能工资评定》及中央执行机关批准的《哈萨克斯坦共和国01-99工种国家 分类目录》的技能。 

(3)拟引进外国劳务人员职业技能证明文件: ①依照哈萨克斯坦共和国法律程序认证的学历证明公证翻译件(用哈 萨克语或俄语填写的复印件),哈萨克斯坦共和国所加入的国际法规定的 情况除外。 ②工作履历信息,须附上劳务人员原单位公函纸填写的工龄证明(从 事专业技能时间)或哈萨克斯坦共和国承认的其他证明文件。 

(4)哈萨克斯坦共和国中央教科执行机关在引进外国人及无国籍人 士任职高校及科研机构教师及科研人员时对外国专家相应职业水平作出 的结论。 

(5)雇主与引进外国劳务人员之间签订的劳动合同之证明无误的副 本公证件(翻译成哈萨克语或俄语)。 

(6)工程、服务合同之证明无误的副本公证件(翻译成哈萨克语或 俄语)。 

(7)员工中哈方员工比例信息。 

(8)无犯罪纪录证明。 

(9)无妨碍拟从事职业的疾病的体检报告。 

(10)医疗保险。 当地就业机关应在10日内发放许可证,但不包括以下情况:申请人没有提供某些或全部必须的文件;申请人没有完成过去所发许可中规定的附 加条件;所在地区的额度已满。 

2005年以后,哈萨克斯坦劳动与社会保障部将外国人劳务许可证配额 的发放权利下放到各州,由各个州的劳动社会保障局执行。 


哈萨克斯坦劳务许可证制度有别于其他国家,许可证只发给雇主,而 不是工人本人,许可证不能转让第三方。因此雇主对获得劳务许可负有直 接责任。 申请劳务许可的外国人员年龄不能低于23岁,男性不能高于63岁,女性不得高过58岁;对外国工人的技能指标和评价要客观公正,并确实优于 哈萨克斯坦当地的同专业人员;外国申请劳务许可人员的所属公司需有使 用哈萨克斯坦本土劳动力的计划,尤其是工程技术和管理人员,列出本地 人员替换外国工人的计划和培训本地人员专业技能的计划等。 


4.5.4 提供资料 


【法人和自然人申请劳动许可应提供的文件】包括:标准格式的申请书;申请者符合从事该项经营所需专业要求的证明文件;已交付从事某个 别行业所需费用的证明文件。 


【外国公民由哈萨克斯坦企业(雇主)代为申请劳动许可时所应提供 的文件】包括:外国劳务人员个人信息,须写明姓名(用拉丁字母)、出 生日期、国籍、护照(证明身份的证件)编号及颁发机关和日期、常驻国、 离境国、文化水平、专业名称、符合哈萨克斯坦共和国采用的《领导、专 家及其他工作人员技能资格指南》、《单位领导、专家及其他工作人员职 务标准技能评定》、《工人工种及职业技能工资统一指南》、《工人技能 工资评定》及中央执行机关批准的《哈萨克斯坦共和国01-99工种国家分 类目录》的技能; 


【外国劳务人员职业技能证明文件】 (1)依照哈萨克斯坦法律程序认证的学历证明公证翻译件(用哈萨 克语或俄语填写的复印件),哈萨克斯坦共和国所加入的国际法规定的情 况除外。 (2)工作履历信息,须附上劳务人员原单位公函纸填写的工龄证明 (从事专业技能时间)或哈萨克斯坦共和国承认的其他证明文件。 (3)哈萨克斯坦中央教科执行机关在引进外国人及无国籍人士任职 高校及科研机构教师及科研人员时,对外国专家相应职业水平作出的结 论。 (4)无犯罪纪录证明。 (5)无妨碍拟从事职业疾病的体检报告。 (6)医疗保险。 


【申请劳动许可应缴纳的费用】相当于20个“月核算基数”的许可费; 补偿费用:在哈工作的每个专家每月应缴纳相当于3个“月核算基数”的 补偿费用;工作人员每月应缴纳相当于4个“月核算基数”的补偿费用; 高于回程机票金额20%的保证金,如本人持有回程机票,则无须缴纳保证金,但必须提供回程机票复印件;每人应缴纳1000美元保证金(按当时比 价兑换成坚戈),离开哈萨克斯坦国境时返还。 


4.6 能够给中国企业提供投资合作咨询的机构 


4.6.1 中国驻哈萨克斯坦大使馆经商参处 


中国驻哈萨克斯坦大使馆经商参处 地址1:哈萨克斯坦阿斯塔纳市左岸伊希姆区瑟加纳克街27号北京大厦17层 邮编:010000 95 哈萨克斯坦 电话:007-7172-797945 传真:007-7172-797952 网址:kz.mofcom.gov.cn 

中国驻阿拉木图使馆总领事馆 

地址:哈萨克斯坦阿拉木图市巴伊塔索夫街12号 12,Baitasov Str. Almaty,Kazakhstan 

邮编:050010 

电话:007-701-7292938(手机) 

办公室:007-727-2700207 领事部:007-727-2700243 传真:007-727-2700227 网址:almaty.china-consulate.org/chn/ 


4.6.2 哈萨克斯坦驻中国大使馆 


哈萨克斯坦驻中国大使馆 地址:北京市三里屯东6街9号 

邮编:100600 电话:010-65326182,65324189,65324433 

传真:010-65326183 电邮:pekin@mfa.kz 

网址:www.kazembchina.org 哈萨克斯坦驻上海总领事馆 

地址:上海市娄山关路85号东方国际大厦A座1005、1006室, 

邮编:200336

电话:021-62752838, 62753878 

传真:021-62757300;

电邮:kazconsulshanghai@yahoo.com 


哈萨克斯坦驻香港及澳门总领事馆 

地址:Unit 3106, 31 Floor, West Tower, Shun Tak Centre, 200 Connaught Road Central, Sheung Wan 

电话:00852-25483841 25483733 

传真:00852-25488361 

电邮:consul.general@consul-kazakhstan.org.hk visa@consul-kazakhstan.org.hk(VISA enquiries) office@consul-kazakhstan.org.kh(General enquiries) 哈萨克斯坦驻乌鲁木齐签证代办处 地址:新疆维吾尔族自治区乌鲁木齐市昆明路216号 电话:0991-3832324 


4.6.3 中国商务部研究院海外投资咨询中心 


地址:北京市东城区安外东后巷28号 

电话:010-64515042,64226273、64515043 

传真:010-64212175 

电邮:kgjyb@126.com 

网址:www.caitec.org.cn 


4.6.4 UNDP中国企业海外可持续发展办公室 


地址:北京市朝阳区亮马河南路2号联合国开发计划署 

电话:010-85320733、85320776 


4.6.5 南南合作促进会海外投资项目信息中心 


地址:北京市东城区白桥南里甲2号 

电话:010-65280465、56765617

 网址:www.china-ofdi.org 


4.6.6 哈萨克斯坦投资促进机构

 

(1)投资委员会 哈萨克斯坦“投资委员会”直属于哈投资和发展部,是管理对外贸易、 投资的主要部门,主要负责投资优惠政策的实施、核定企业享受投资优惠 的资格等。如外国投资者到哈萨克斯坦投资,并希望享受相关外商投资优 惠政策,需与投资委员会签署投资协议。一般协议的签署、生效需3-4个 月。 


地址:哈萨克斯坦阿斯塔纳市左岸卡班拜巴德尔大街32/1号。 

电话:007-7172-241312, 241213, 241805 (办公室) 

传真:007-7172-557777, 243636 

电邮:mid@mid.gov.kz 


(2)投资公司

投资和发展部下属“投资公司”是负责招商引资的国家预算单位。

 地址:哈萨克斯坦阿斯塔纳市左岸伊希姆区瑟加纳克街25号 

电话:007-7172-799393 转1078 

传真:007-7172-799392 

电邮:invest@kaznexinvest.kz 

网址:www.kaznexinvest.kz 


(3)哈萨克斯坦华商总会 

地址:哈萨克斯坦阿拉木图市卡班拜巴特尔大街4/39号。 

联系人:李湘京 

电话:007-7759756319 


(4)丝路律师事务所 

由中国律师团队在当地设立的律师事务所,主营业务包括法律咨询、 争端解决、税务咨询等。 

地址:哈萨克斯坦阿拉木图市哥白尼大街124号。 

联系人:李珊 

电话:007-7789007336 

网址:www.bjrus.com